Методы работы и установка
Во время соприкосновения транспортного средства с посторонним предметом, происходит подача сигнала через средства сигнализации на внешний индикатор. Это сопровождается звуковым сигналом, отчего водитель сразу будет в курсе о проблеме с машиной. Он мгновенно реагирует на постороннее воздействие. Это происходит благодаря высокой чувствительности устройства, в чём помогает индивидуальная настройка датчика удара.
На рынке представлено много таких приборов, и они имеют разный физический принцип работы. При этом алгоритм действия у всех индикаторов одинаковый — отправка цифрового или аналогового сигнала на панель приборов посредством взаимодействия с устройством сигнализации. Недавно стала популярной установка датчика удара к плате сигнализации. Это существенно снижает стоимость аппаратуры, но и качество сигнала становится хуже.
Лучшие места для крепления
Есть несколько основных способов, куда ставить датчик удара. Некоторые утверждают, что правильная установка включает использование жёсткого металлического крепления на кузов автомобиля. Эту теорию многие опровергают, объясняя это способностью металла гасить амплитуду колебания индикатора. По их мнению, устройство теряет свою чувствительность. Конечно, для этого существует настройка датчика, но от его некорректной регулировки устройство будет срабатывать даже на шум, выдавая его за физическое воздействие.
Подобное может вызывать сильный дискомфорт и отвлекать от вождения. В качестве альтернативы рекомендуют устанавливать изделие на жгуты, что идут от проводки. Фиксируется shock sensor специальными хомутами-стяжками, которые сохраняют чувствительность элементов. Некоторые автосалоны предлагают услугу установки датчика в самый центр салона. Подобный вариант позволяет добиться равномерного распределения чувствительности.
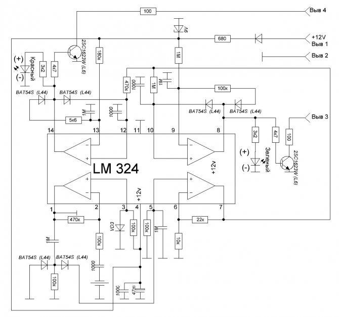
Датчики удара автомобильной сигнализации.
Датчики удара, датчики качания, датчики ускорения, датчики вибрации, и так далее. Как их не назови, а схемы, логика работы, взаимозаменяемость и принцип действия у всех подобных устройств одинаков. Разница может быть только в распиновке разъемов.
Во всех подобных схемах датчиков удара логика работы должна быть следующая. Все датчики должны уверенно фиксировать ускорения. Другими словами, при слабых ударах должен уверенно загораться зеленый светодиод, при сильных ударах, должны уверено зажигаться красный и зеленый светодиоды. Чем сильнее удар, тем дольше должны гореть светодиоды — до 1-2 секунд. Вот и все требования, к ним предъявляемые.
Если устойчивого мигания светодиодов нет, высохли электролитические конденсаторы по 1 мкФ.
Если светодиоды не зажигаются, сгорела микросхема.
Микросхема во всех датчиках одинаковая, это операционный усилитель LM324.
Микросхема LM324 — четыре независимых друг от друга операционных усилителя с внутри частотной компенсацией в диапазоне частот до 1 мГц, с защитой от короткого замыкания по выходу. ОУ LM324 рассчитан на работу в диапазоне 3В — 32В однополярного питания, и 1,5В — 16В двухполярного питания.
Для удобства ремонта, привожу несколько вариантов принципиальных схем, и фотографий печатных плат распространенных моделей датчиков удара.
Датчик удара с пьезо диском верх.
Датчик удара с пьезо диском низ.
Датчик удара с пьезо диском корпус.
Датчик удара с пьезо диском схема. Схема с хорошим разрешением, скачивайте и разбирайтесь.
Датчик удара индукционный 1 вар. верх.
Датчик удара индукционный 1 вар. низ.
Датчик удара индукционный 1 вар. корпус.
Датчик удара индукционный 2 вар. верх.
Датчик удара индукционный 2 вар. низ.
Датчик удара индукционный 2 вар. корпус.
Датчик удара индукционный 2 вар. схема. Схема с хорошим разрешением, скачивайте и разбирайтесь.
Датчик удара индукционный 3 вар. верх.
Датчик удара индукционный 3 вар. низ.
Датчик удара индукционный 3 вар. корпус.
Датчик удара индукционный 2 вар. устройство датчика.
Датчик удара индукционный 3 вар. схема. Схема с хорошим разрешением, скачивайте и разбирайтесь.
Спасибо за внимание.
С ув. Белецкий А. И. 15.12.2015г. Кубань Краснодар.
Настройка системы
При эксплуатации этого оборудования важно знать, как отрегулировать датчик удара своими руками. Если это сделать неправильно, автомобиль может и вовсе перестать реагировать на раздражители. Чтобы провести самостоятельную настройку аппарата, изначально требуется найти его расположение. Для этого следует уточнить данные у мастера, который занимался установкой сигнализации.
Как правило, в большинстве сигнализаций устанавливается шок-сенсор в два уровня. Первый из них отвечает за физический контакт к колесу или корпусу машины. Эта реакция отображается и подаёт сигнал на специальный брелок, установленный в салоне водителем. При втором же уровне воздействия сигнализация воспроизводит более протяжный сигнал. Он возникает при сильном ударе по кузову.
Тонкий процесс
Чтобы отрегулировать датчик бокового удара или общего, нужно найти специальные винты, которые находятся на самом устройстве. Важно определить, какой из проводов отвечает за определённый уровень индикатора. Для этого на них предусмотрены специальные индикаторы, которые будут загораться при работе с правильным контактом.
Для удобства использования все винты обозначаются соответствующими отметками для регулирования — знак плюса и минуса. Соответственно, и при регулировке чувствительность возрастает или уменьшается. Для работы потребуется плоская отвёртка. Изначально нужно скрутить все индикаторы на минимальный уровень, после чего отвёрткой нужно заново сделать подключение датчика удара и немного подкрутить индикаторы в «плюс».
Последующая проверка
Дальше нужно отойти от автомобиля, поставив его в режим охраны. Обычно для активации этой функции достаточно 30 секунд. После этого нужно легонько ударить по кузову (его лучше делать по центральной части корпуса). Небольшое физическое воздействие должно вызвать реакцию первого уровня, отчего прозвучит непродолжительный сигнал. Если он не последовал, значит, устройство плохо отрегулировано, что нужно сделать повторно.
Так настраивается датчик фронтального удара или любого другого типа. Аналогичные действия проводятся и со вторым уровнем чувствительности. Правда, нужно будет приложить более значительное физическое воздействие. После того как была проведена регулировка датчика удара и функций устройства, нужно сделать проверку его крепления. Оно должно быть фиксированным и не «скользить», ведь это может вызвать ложные срабатывания.
Вне зависимости от того, какой аппарат используется в автомобиле и на какой бюджет он был приобретён, всегда имеет значение его точность. Только этот показатель определяет, насколько правильно удалось настроить датчик удара. Его работоспособность позволяет предупредить поломки в автомобиле и уведомить водителя о столкновении машины, даже если этого не удалось заметить самостоятельно.
Те, кто заметили нарушения в работе датчика удара, должны провести его регулировку. Это необходимо, ведь он будет срабатывать даже от шума, что сильно отвлекает от вождения. Если это не удаётся сделать самостоятельно, можно обратиться в автосервис.
Сегодня подушки безопасности — это неотъемлемая часть системы безопасности любых автотранспортных средств. Они нужны для того, чтобы обезопасить во время движения как водителя, так и пассажиров ТС. Поэтому автовладельцу нужно периодически проверять работоспособность данной системы. В частности, следить за состоянием датчиков удара подушек безопасности. Мы поговорим об их особенностях, функциях. Также разберемся, как узнать, что ПБ неисправны.
Зачем в GPS-трекере нужен датчик удара
Основная функция GPS-трекера – отслеживать перемещение движущегося объекта и передавать определенные с помощью спутника координаты на компьютер или мобильный телефон. Но помимо модулей для приема и передачи сигналов, маячок слежения оснащен набором датчиков, благодаря которым устройство активизируется при начале движения объекта (датчик движения) и при возникновении внештатной ситуации (датчики крена, удара, вибрации, температуры).
Принцип действия датчика удара
Датчик удара, или шок-сенсор (hit sensor), – один из важнейших компонентов любой охранной системы или маячка слежения. По сути, это акселерометр, то есть чувствительный элемент, закрепленный на упругом подвесе. По типу чувствительного элемента датчики удара разделяются на:
- электромагнитные. Контролирующий элемент – магнит, при его колебаниях возникает возбуждение в обмотке и подается электросигнал;
- пьезокерамические. Роль чувствительного элемента играет пьезопластина с грузом. Такие датчики устойчивы к электромагнитным помехам, но отличаются крупными размерами;
- микрофонные. Основной элемент – чувствительный к колебаниям воздуха микрофон, закрытый упругим резиновым колпачком с латунным грузилом. При спровоцированной ударом деформации колпачка меняется давление воздуха на микрофон.
Датчик удара, используемый в GPS-трекерах, работает как акселерометр
Самые продвинутые высокоточные датчики оснащены микропроцессором, который оценивает силу воздействия и принимает решение о целесообразности отправки тревожного сигнала.
В автомобильных сигнализациях и трекерах используются преимущественно электромагнитные датчики. Датчик удара в автомобильном трекере может реагировать в ситуациях, когда:
- предпринята попытка взлома, разбито стекло;
- транспортное средство подверглось нападению вандалов или крупного животного;
- ТС попало в аварию или его задел другой водитель;
- происходит несанкционированная буксировка автомобиля.
В персональных трекерах, предназначенных для контроля пожилых людей, датчик удара срабатывает при падении человека. Если активирован режим отправки SMS-сообщений при срабатывании датчика удара, владелец маячка во всех этих ситуациях получит оповещение «ВНИМАНИЕ! УДАР!» (ALARM! HIT!).
Трекер с датчиком удара отреагирует на попытку разбить стекло в автомобиле
Типовые проблемы
Чаще всего владельцы трекеров жалуются, что получают тревожные оповещения о срабатывании датчика удара, когда нет реальной угрозы для автомобиля (ложные срабатывания). Встречаются и противоположные жалобы: шок-сенсор не реагирует даже в случае аварии, сообщения не приходят.
Если датчик бездействует, для начала нужно убедиться, что он включен (на экране надпись +HIT). Если он не активен, перед списком датчиков будет выводиться надпись «Hit sensor is off», а перед названием самого датчика – знак «−». Для активации используется SMS-команда «Hit+» (удар+). Также должна быть разрешена отправка SMS-сообщений при срабатывании датчика удара.
Если датчик удара не срабатывает, нужно проверить настройки трекера
Если датчик работает, но неадекватно реагирует на воздействие, причина обычно в неправильно выбранном уровне чувствительности. Шок-сенсор автомобильного трекера должен срабатывать, если при ударе возникает ускорение 6–8 G. Но поскольку он имеет семь градаций чувствительности, порог срабатывания может ощутимо варьироваться в зависимости от настроек. Если выставлен максимальный уровень чувствительности, датчик может реагировать даже на вибрацию, вызванную проехавшим мимо транспортом. А если его минимизировать, даже воздействия, приводящие к повреждению автомобиля, могут остаться незамеченными. Нужную чувствительность рекомендуется задавать опытным путем: после установки включенного трекера на место совершить ряд толчков, ударов по корпусу автомобиля, постепенно наращивая их силу. Если датчик реагирует даже на легкие толчки, уровень чувствительности нужно снизить, если игнорирует грубые удары – повысить.
В ряде моделей трекеров датчики крена, удара и движения совмещены, и при резком наборе скорости может отправляться сообщение об ударе. Если такие сообщения отправляются неоправданно часто и не отражают реальную ситуацию, можно отключить датчик удара командой «Hit-«. В некоторых моделях из соображений безопасности отключение этой опции изначально не предусмотрено, но появляется после перепрошивки устройства.
Датчик удара GPS-трекера является важным элементом системы безопасности автомобиля, благодаря которому владелец получает оповещения об авариях, попытках угона, взлома. Поэтому отключать его не рекомендуется, а во избежание ложных срабатываний нужно отрегулировать чувствительность.
Требования к ПД
Подушки безопасности, установленные в автомобиле, должны отвечать следующему минимальному набору требований:
- Должны наполняться газовым составом с определенной скоростью.
- Газ должен уходить из ПД также с определенной скоростью.
- Подушка должна иметь объем, обеспечивающий безопасность пассажира.
- Устройство должно быть требуемой формы, геометрии.
- Правильное расположение подушек безопасности в салоне авто.
- Надув подушки в определенные моменты.
Необходимые элементы
Автомобильные подушки безопасности — это совокупность из следующих элементов:
- Оболочка подушки.
- Газовый состав, которым она наполняется.
- Газообразующие вещества.
- Датчик удара боковой подушки безопасности G179.
- Датчик положения автокресел.
- Датчик удара боковой подушки безопасности водителя G179.
- Датчик наличия пассажиров на сидениях.
- Датчики удара ПБ, расположенных вдоль лобового стекла и проч.
- Электронный блок управления данной системой безопасности.
Типы ударов
Согласно данным статистики, более половины (51,1%) серьезных аварий с пострадавшими сопровождаются фронтальным ударом в переднюю часть автомобиля. На втором месте по частоте – боковые удары (32%). Наконец, небольшое число аварий происходит в результате удара в заднюю часть автомобиля (14,1%) или опрокидывания (2,8%).
В зависимости от направления удара, система SRS определяет, какие именно устройства должны быть задействованы.
- При фронтальном ударе срабатывают натяжители ремня безопасности, а также фронтальные подушки безопасности водителя и пассажира (если удар не сильный, система SRS может не задействовать airbag).
- При фронтально-диагональном ударе могут быть задействованы только натяжители ремня. Если удар более сильный, потребуется задействовать передние и/или головные и боковые подушки безопасности.
- При боковом ударе могут сработать головные и боковые подушки безопасности, а также натяжители ремня с той стороны, на которую пришелся удар.
- Если удар произошел в заднюю часть автомобиля, то может сработать натяжитель ремня безопасности и размыкатель АКБ.
Логика срабатывания элементов пассивной безопасности автомобиля зависит от конкретных обстоятельств аварии (силы и направления удара, скорости в момент столкновения и т.д.), а также от марки и модели автомобиля.
Датчик удара
Многим автовладельцам интересно, где находятся датчики удара подушек безопасности. Но не все знают их предназначение.
Оно же заключается в определении столкновения и передаче соответствующего импульса на управляющее устройство системы. Конструкция же подобного датчика может быть самой различной. Зависит она от модели конкретного автомобиля.
Частый пример — электромеханический контроллер. Соответственно, в определенной ситуации он будет замыкать свои контакты. Что происходит далее? При замыкании контактов через них начинает проходить ток. В результате это приводит к срабатыванию исполнительных устройств. Уже они инициируют наполнение специальным газовым составом подушек безопасности.
Мы разобрали, как срабатывает датчик удара подушек безопасности. Но надо помнить, что для инициирования его действий нужен только сильный удар. Только тогда процесс будет запущен.
В том случае, когда в момент дорожной аварии произойдет нарушение в питании аккумулятора, ПБ все равно сработают — наполнятся газом. Чем это обусловлено? В системе наличествует специальное конденсаторное устройство, способное накапливать в себе заряд.
Датчик удара своими руками
Иногда возникает желание собрать какое-нибудь электронное устройство, не очень сложное, но при этом весьма интересное. А если оно при этом ещё и окажется полезным – вообще красота. Тем людям, которые не знают, чем себя занять на длинных выходных, или просто тем, кому интересно что-то делать своими руками предлагаю собрать не сложный датчик удара.
Схема
Схема данного устройства представлена ниже:
Чувствительным элементом схемы является пьезодинамик, такой элемент, который вырабатывает электрический ток при малейшей деформации. Именно он будет фиксировать удар и посылать сигнал на вход операционного усилителя. Достать такой пьезодинамик можно из какой-нибудь пищащей игрушки, электронных часов с будильником, калькулятора, или просто купить в магазине. Выглядит он вот так:
Достаточно чуть-чуть к нему прикоснуться или ударить, как стрелка микроамперметра подпрыгнет вверх. Последовательно с микроамперметром следует поставить подстроечный резистор, чтобы регулировать его чувствительность. В схеме используется одинарный операционный усилитель LM358, можно использовать и его аналоги, например, TL071. Минимальное напряжение питания зависит от выбора операционного усилителя, если применить LM358, то минимальное напряжение питания будет 3 вольта, если взять TL072 – то схема будет работать минимум от 7-ми вольт. Не следует повышать напряжение питания более 16-ти вольт. Низкоомный резистор R4 на схеме задаёт чувствительность. Чем меньше его сопротивление, тем более чуткой становится схема даже к мелким ударам. Не следует понижать его сопротивление ниже 0,33 ома, чувствительности схемы и так хватает с головой. Вместо стрелочной головки можно поставить светодиод, тогда он будет мигать в такт ударам. Несколько слов о подключении пьезодинамика. Он состоит из двух пластин, одна из которых больше первой в диаметре. Центральную пластинку, меньшую в диаметре, следует соединить с выводом 3 микросхемы, а большую пластину, соответственно, к соседнему контакту на плате. Печатная плата содержит в себе два контакта для подключения питания, два контакта для подключения пьезодинамика и два для выхода, т.е. подключения стрелочной головки или светодиода. Удобнее всего поставить винтовые клеммники, чтобы соединять и отсоединять провода от платы без помощи паяльника.
Изготовление
Печатная плата изготавливается методом ЛУТ и выглядит она вот так: Пьезодинамик следует закрепить на массивном твёрдом предмете, который будет передавать колебания. Можно закрепить его на входной двери, и как только в неё кто-нибудь постучится, схема зарегистрирует стук и оповестит хозяина.
Смотрите видео работы
Наглядно принцип работы показан на видео:
Расположение датчика
Так где находятся датчики удара подушек безопасности? Все зависит от модели конкретного автомобиля. Самые частые примеры расположения контроллеров здесь:
- Управляющее устройство подушек безопасности Airbag.
- Внутри салона.
- В некоторых случаях — в моторном отсеке автомобиля.
Где стоят датчики удара подушек безопасности? В случае с иномарками есть и еще один дополнительный датчик удара — уже на отключение бензонасоса. Он нередко выступает причиной проблем — при незначительном ударе подушки безопасности не срабатывают, но в то же время машину не удается завести до тех пор, пока не произойдет активация данного датчика.
Настройка датчика удара сигнализации Starline
Рассмотрим процесс регулирования на примере широко распространенной автосигнализации Starline A61.
Процесс достаточно прост. Единственный инструмент, который вам понадобится – это тонкая крестовая отвертка. Главной трудностью является поиск установленного устройства «Старлайн». В официальной инструкции сказано, что его следует размещать в основании рулевой колонки. В сервисных центрах обычно следуют этой инструкции, размещая компонент сигнализации в колонке рядом с педалями.
Датчик удара «Старлайн» оснащается тонкими механизмами регулировки его параметров. Для корректировки чувствительности используется отвертка. Если повернуть механизм влево, чувствительность автосигнализации снижается, если вправо – повышается.
В процессе рекомендуется периодически проверять эффективность работы. Автосигнализация Starline А61 работает на пьезоэффекте. При ударе по кузову машины образуется звуковая волна, которая распространяется по внутренним компонентам и доходит до датчика удара «Старлайн». Оптимальная работоспособность гарантируется только в том случае, если чувствительный компонент сигнализации надежно зафиксирован на металле.
Чтобы настроить чувствительность автосигнализации, убавьте обе зоны и добавьте зону предупреждения (находится рядом с зеленым светодиодом). Установите машину в режим охраны и подождите около минуты. Теперь ощутимо ударьте по ее корпусу. Если чувствительность устройства слишком сильная, понизьте параметр. Если сигнализация не срабатывает – увеличьте. Аналогичным способом осуществляется настройка зоны полной тревоги автосигнализации Starline.
Датчик наличия пассажиров
Теперь вы знаете расположение датчиков удара подушек безопасности. Перейдем к рассмотрению следующей разновидности.
Скорость, с которой автоподушка безопасности надуется полностью, зависит от массы человека, сидящего в кресле машины. Ее регулирование при столкновении авто необходимо для быстрого и своевременного создания газовой прослойки между пассажиром и центральной консолью (в случае лобового столкновения). Если же столкновение боковое, соответственно, системе нужно создать газовую прослойку между дверью и стеклом.
Для осуществления этих функций система безопасности ориентируется прежде всего на вес пассажира. Определяется сила удара при учете упругости самих подушек безопасности.
Что касается датчиков наличия пассажиров, они располагаются во всех автомобилях непосредственно под сидениями.
Настраиваем чувствительность датчика удара
Общая последовательность действий при настройке чувствительности датчика удара приведена ниже:
- Отключите АКБ. Внимание! Документация к некоторым автосигнализациям запрещает это делать. В таком случае снимите предохранитель освещения чтобы предотвратить слишком быструю потерю энергии батареей.
- Найдите место установки чувствительного элемента сигнализации. В большинстве случаев он располагается под передней панелью, но возможны разные варианты. Изучите инструкцию к транспортному средству. Ищите на ней термин VALET – это стандартное обозначение датчика удара.
- Перед началом регулирования параметров отключите режим охраны. Переключите систему в режим программирования. Точный метод настройки датчика удара зависит от особенностей установленной автосигнализации. В старых моделях для этого применяется винт, в новых – кнопки.
- Обратите внимание на шкалу чувствительности сигнализации. На ней указываются доступные уровни. Их количество обычно составляет от 0 до 10, где 0 – это полное отсутствие реакции на события, а 10 – максимально возможная чувствительность. В новых машинах показатель обычно установлен на 5.
- Не рекомендуется слишком сильно повышать чувствительность датчика удара. Большинство моделей сигнализации рассчитано примерно на 10 срабатываний за 1 цикл, после чего автомобиль придется заново ставить автосигнализацию в охранный режим.
Выбор конкретных параметров автосигнализации зависит от характеристик автомобиля (его веса, способа монтажа охранных компонентов) и обстановки в месте парковки. При выборе подходящего показателя рекомендуется постоянно проверять стабильность срабатывание датчика. Выберите определенное число и слегка ударьте кузов. Если реакции не последовало, ударьте чуть сильнее. Определите, при каком усилии раздается оповещение системы безопасности.
Чтобы добиться максимальной точности, поставьте машину в режим охраны и подождите около трех минут, после чего проверяйте чувствительность сигнализации. После каждой проверки ждите еще пару минут. Во многих защитных системах автосигнализация переводится в режим повышенной чувствительности, если корпус только что подвергся механическому воздействию.
Иногда возможна настройка сигнализации в полуавтоматическом режиме. В таком случае датчик переводится в режим «обучения», после чего нужно наносить по кузову удары разной силы. Однако помните, что автосигнализация по-разному воспринимает механические нагрузки на разные части автомобиля. Например, удар по колесу «ощущается» слабее, чем по капоту.
Проблемы с датчиками
Датчики наличия людей в автокреслах нередко являются для владельцев ТС проблемой. Самая частая — это снижение чувствительности их контроллеров. Так, если в пассажирском кресле будет находиться ребенок, система может просто не определить его наличие из-за малого веса. А это чревато тем, что при столкновении подушки безопасности могут просто не наполниться газом.
Есть и обратная сторона проблемы. Если вес ребенка определен таковыми контролерами неправильно, то система начнет надувать ПБ со скоростью, слишком большой для его массы. Это может повести за собой травмирование малыша.
Подушки безопасности автомобиля
Наиболее эффективным элементом пассивной безопасности является применение систем надувных подушек безопасности (airbag) (рис. 1). Каждый новый Dodge Dart в стандартной комплектации имеет 10 подушек безопасности. В Ford Explorer и Flex, в Lincoln MKT и Lexus LFA установлены надувные ремни безопасности, купить которые можно как дополнительную опцию.
Многочисленные коммерческие и частные самолеты оборудованы подушками безопасности, которые разворачиваются из ремней безопасности пассажиров. Автопроизводители совершенствуют технологии, позволяющие сберечь жизни и здоровье пассажиров их автомобилей. Кто-то разрабатывает свои инновации, кто-то покупает системы подушек безопасности у специализированных исследовательских центров. К примеру, компания Honda предлагает собственный вариант подушки безопасности для своего флагманского мотоцикла Gold Wing, в то время как армия США в своих боевых вертолетах Black Hawk и Kiowa Warrior использует купленные подушки безопасности, позволяющие спасти жизни пилотов и пассажиров при падении.
Рис. 1. Система надувных подушек безопасности (на примере Audi A3): 1 — датчик удара боковой подушки безопасности за водителем (задняя стойка кузова); 2 — пиропатрон заряда газогенератора верхней подушки безопасности водителя; 3 — пиропатрон заряда газогенератора натяжителя ремня безопасности водителя; 4 — выключатель в замке ремня безопасности водителя; 5 — пиропатрон заряда газогенератора боковой подушки безопасности водителя; 6 — датчик удара боковой подушки безопасности со стороны водителя (передняя дверь): 7 — пиропатрон газогенератора и подушка безопасности водителя; 8 — диагностическая розетка; 9 — щиток приборов с контрольными лампами ремней безопасности и подушек безопасности; 10 — блок управления двигателем; 11 — датчик удара фронтальной подушки безопасности водителя (левая передняя часть кузова); 12 — датчик удара фронтальной подушки безопасности переднего пассажира (правая передняя часть кузова); 13 — контрольная лампа отключения подушки безопасности переднего пассажира; 14 — выключатель для отключения подушки безопасности переднего пассажира, работающий от ключа; 15 — диагностический интерфейс шины данных (межсетевой интерфейс); 16 — пиропатрон первого и второго зарядов газогенератора подушки безопасности переднего пассажира; 17 — блок управления подушек безопасности; 18 — выключатель в замке ремня безопасности переднего пассажира; 19 — датчик наличия пассажира на переднем сиденье; 20 — пиропатрон заряда газогенератора боковой подушки безопасности переднего пассажира; 21 — датчик удара боковой подушки безопасности со стороны переднего пассажира (передняя дверь); 22 — пиропатрон заряда газогенератора натяжителя ремня безопасности переднего пассажира; 23 — пиропатрон заряда газогенератора верхней подушки безопасности переднего пассажира; 24 — датчик удара боковой подушки безопасности за передним пассажиром (задняя стойка кузова); 25 — центральный блок управления систем комфорта; 26 — пиропатрон заряда газогенератора отключения аккумуляторной батареи
Подушки безопасности в тандеме с пассажирскими автомобильными ремнями сокращают вероятность смертельного исхода на 61 % против 50 %, которые раньше гарантировали одни лишь пассажирские ремни. Система надувных подушек безопасности в комплексе с диагонально-поясными инерционными ремнями безопасности в случае аварии при фронтальном столкновении обеспечивает дополнительную защиту головы и грудной клетки водителя и пассажира на переднем сиденье и снижает вероятность тяжелых травм и гибели людей при авариях на 40 %.
Автомобили, оснащенные системой airbag для водителя и пассажира переднего сиденья, можно отличить по надписи на мягкой панели рулевого колеса и на правой стороне панели приборов.
Основными элементами системы являются набор инерционных электромеханических и электронных датчиков (3–5), пиропатроны газогенератора (источник энергии), подушки безопасности для водителя (в рулевом колесе) и пассажира (справа в панели приборов), устройство электронного контроля и управления, контрольная лампа на приборной панели.
Электромеханические ударные датчики работают по принципу обычного концевого выключателя — в трубке находится металлический шарик, который при резком ударе преодолевает сопротивление пружин и замыкает контакт, при этом образуется электрическая цепь, необходимая для работы системы.
В настоящее время вместо механических применяются электронные датчики. Такой датчик состоит из корпуса, блока обработки данных и микромеханического датчика ускорения, который может быть пьезоэлектрическим, конденсаторным или другого типа.
Датчик ускорения конденсаторного типа устроен как конденсатор (рис. 2). Отдельные пластины конденсатора закреплены неподвижно. Сопряженные с ними элементы являются подвижными и выполняют роль сейсмической массы. При столкновении сейсмическая масса, в данном случае подвижные пластины, перемещается в направлении к неподвижным пластинам и емкость такого конденсатора меняется. Блок обработки данных обрабатывает эту информацию, переводит ее в цифровой вид и передает данные в блок управления подушками безопасности.
Рис. 2. Схема работы датчика ускорения конденсаторного типа: а — состояние покоя; б — столкновение; 1 — неподвижная пластина; 2 — подвижная пластина; 3 — блок обработки данных
Вместо датчиков ускорения для распознавания столкновения отдельные производители автомобилей устанавливают датчики давления, с помощью которых быстрее обнаруживается удар в область двери.
При боковом столкновении эти датчики удара измеряют мгновенное изменение атмосферного давления в дверях.
Существует два типа датчиков удара: емкостный и пьезоэлектрический. Датчики обоих типов состоят из чувствительного элемента и электронной системы обработки данных, установленных в один корпус.
Пьезоэлектрический датчик удара. Чувствительный элемент пьезоэлектрического датчика состоит из герметичной полости, через которую проходит мембрана с пьезокристаллами (рис. 3).
Рис. 3. Пьезоэлектрический датчик удара: а — состояние покоя; б — столкновение; 1 — мембрана; 2 — слой из пьезокристаллов; 3 — блок обработки данных
При ударе под воздействием давления мембрана деформируется, что вызывает смещение заряда в пьезокристаллах. Это смещение заряда расценивается электронной системой обработки данных как напряжение и передается в виде сигнала в блок управления подушек безопасности.
Емкостный датчик давления. Чувствительный элемент емкостного датчика давления сконструирован как конденсатор. В герметичной полости расположена первая пластина конденсатора (рис. 4).
Рис. 4. Емкостный датчик удара: а — состояние покоя; б — столкновение; 1 — первая пластина конденсатора; 2 — вторая пластина конденсатора; 3 — блок обработки данных; d — расстояние между пластинами конденсатора
Вторая пластина конденсатора представляет собой мембрану, проходящую через полость. Если на мембрану воздействует давление, то расстояние между пластинами конденсатора d изменяется. Это изменение обрабатывается электронной системой обработки данных, а затем передается в виде сигнала в блок управления подушек безопасности.
Инерционные датчики устанавливаются в бампере, в моторном отсеке, в стойках или в районе подлокотника. В память датчиков заложены просчитанные заранее параметры, которые для данной модели автомобиля означают превышение допустимого удара. В случае аварии датчики посылают сигнал на электронный блок управления. В большинстве современных систем фронтальные датчики рассчитаны на силу удара при скорости от 25…50 км/ч, боковые могут срабатывать при более слабых ударах. От электронного блока управления сигнал поступает на основной модуль, который состоит из компактно уложенной подушки, соединенной с газогенератором.
Расплавляемая проволока или фронт пламени в пределах элемента зажигания (капсюля) приводит в возбуждение газогенераторы надувной подушки безопасности. В современных конструкциях срабатывание капсюля для зажигания газогенератора происходит от переменного тока с целью предупреждения короткого замыкания в электрической системе питания постоянного тока автомобиля (неисправностей в электропроводке). Для создания переменного тока применяется конденсатор, включенный в конструкцию зарядного капсюля и подсоединенный последовательно в цепь возбуждения. Он заряжается, разряжается или перезаряжается приблизительно с частотой 100 кГц.
В газогенераторе, называемом часто пиропатроном (таблеткой), диаметром 10 см и толщиной 1 см, используются кристаллы твердого топлива, при сгорании которого выделяется газ, заполняющий, а точнее, надувающий подушку. В качестве топлива обычно выступает ядовитый азид натрия NaN3, 45 % массы которого при сгорании превращается в чистый азот, а остальное — в углекислый газ СО2, окись углерода СО, воду Н2О и твердые частицы. Электрический импульс поджигает пиропатрон или плавит проволоку, и кристаллы превращаются в газ. Сигналом для срабатывания пиропатрона служит электрический импульс от датчиков удара (ускорения или давления), поступающих напрямую или через электронный блок. Хотя процесс сгорания и происходит быстро, он не носит взрывного характера. Сгорание происходит в три этапа: поджигание, возгорание для запала и горение рабочего заряда. В очень короткое время система развивает мощность до 60 кВт, но взрыва не происходит. Сгорание топлива и наполнение подушки объемом приблизительно 50…60 л для водителя длится 30…35 мс, подушка безопасности для пассажира объемом приблизительно 100…140 л устанавливается в зоне перчаточного отсека и наполняется приблизительно за 50 мс. Это время меньше времени моргания глаза, которое составляет 100 мс.
Для предотвращения травм от надувания подушки, движущейся со скоростью 200…300 км/ч навстречу грудной клетке, современные подушки надуваются в два этапа: сначала примерно на 70 %, а при соприкосновении с телом — полностью, для этого применяются двухступенчатые газогенераторы (рис. 5).
Рис. 5. Пиропатрон и принцип его действия: а — исходное состояние пиропатрона; б — первый этап срабатывания; в — второй этап срабатывания; 1, 4 — первый заряд; 2 — корпус; 3 — металлический фильтр; 5 — второй заряд; 6 — второй пиропатрон; 7 — первый пиропатрон; 8 — поджигающий заряд; 9 — отверстие; 10 — выход газа к подушке безопасности; 11 — активирование первого пиропатрона; 12 — активирование второго пиропатрона
Благодаря радиальному распрямлению воздушного мешка и последовательному воспламенению зарядов в таких газогенераторах существенно снижается нагрузка, которая действует на водителя при аварии. В зависимости от тяжести и вида аварии промежуток между срабатываниями обоих пиропатронов может составлять примерно 5…50 мс. Срабатывают всегда оба заряда, чтобы после раскрытия подушки безопасности не оставался еще один, несработавший пиропатрон.
При аварии блок управления подушками безопасности дает команду на воспламенение первого заряда. Образующееся давление ускоряет поршень, который открывает газовый баллон. Выделяющийся газ наполняет и раскрывает подушку безопасности. В результате сгорания второго заряда в воздушный мешок поступает дополнительное количество газа.
Скорость наполнения подушки выбрана в соответствии с временем перемещения водителя (пассажира) при столкновении с подушкой. Сразу же после наполнения, но медленнее, за 200 мс подушка сдувается.
Оптимальное время для наполнения подушки — 30…55 мс. Газ (азот или другой безопасный для человека) в подушку поступает через специальный фильтр. В развернутом состоянии подушка находится очень короткое время (до 1 с), чтобы не задушить защищаемого пассажира, так как газ через специальные отверстия быстро выходит в салон.
Устанавливаются датчики в салоне, в передней части автомобиля или в дверях, при этом их количество может колебаться от трех до десяти. На срабатывание датчиков влияет не только скорость автомобиля, но и характер столкновения (под каким углом, с каким препятствием). В то же время экстренное торможение с любой скорости не может заставить сработать датчик удара. На случай выхода из строя аккумулятора некоторые системы снабжены специальным конденсатором, который отдает накопленную энергию для открытия подушек безопасности.
Подушку изготавливают из нейлона толщиной 0,45 мм. Для герметичности внутреннюю сторону покрывают очень тонким слоем синтетической резины — неопреном или специальной силиконовой резиной.
Современные подушки подразделяются на три типа: фронтальные (рис. 6), боковые и потолочные.
Рис. 6. Комплект фронтальной подушки безопасности: 1 — подушка безопасности; 2 — газогенератор (пиропатрон)
Наполнение подушек в салоне — а их обычно от 2 до 6 — сопровождается повышенным шумом, уровень которого иногда достигает 140 дБ, что опасно для барабанных перепонок. Чтобы уменьшить шум, срабатывают только нужные подушки, и то в разное время: например, через 20 мс после столкновения — водительская, еще через 17 мс — пассажирские. Причем если в салоне нет пассажиров, подушки безопасности не срабатывают, так как в сиденьях устанавливаются специальные датчики, фиксирующие наличие пассажиров.
В большинстве существующих в настоящее время конструкций используется электронный блок, который устанавливается в пассажирском салоне для координированного срабатывания систем защиты. Вычисления замедлений электронного блока срабатывания основаны на данных датчиков ускорения, предназначенных для контроля сил замедления, которые сопровождают столкновение автомобиля. Центральный электронный блок возбуждения должен отвечать требованиям:
- идентификации ДТП или столкновения, основанной на данных, получаемых от электронного датчика ускорения и механического детектора безопасности или от двух электронных датчиков ускорения (контроль с полностью электронным распознаванием со схемой резервирования);
- быстрого реагирования управляющих цепей, надувных подушек безопасности и натяжных устройств ремней безопасности, основанного на алгоритмах цифрового запуска специального назначения, в ответ на различные виды ДТП (лобовое столкновение, лобовое со смещением, столкновение или наезд под некоторым углом, наезд на опору и т.п.);
- стабильного напряжения и резервирования питания;
- избирательного срабатывания натяжного устройства ремня безопасности в соответствии с управляемым состоянием узла «лента ремня — пряжка»;
- определения двух порогов срабатывания в зависимости от того, действительно ли пользователь автомобиля использует ремень безопасности (высокий или низкий порог срабатывания интерфейса последовательной диагностики).
Для контроля исправности системы надувных подушек может применяться система контроля. При включении зажигания контрольная лампочка горит около 10 с и затем гаснет. Если лампочка не горит, не гаснет или загорается во время движения, это свидетельствует о неисправности системы.
Исследования специалистов свидетельствуют о том, что риск гибели пешехода при ударе о капот автомобиля, двигающегося со скоростью всего 40 км/ч, достигает 100 %. Для решения этой проблемы компании активно работают над созданием подушек безопасности для пешеходов. Эта система защиты включает две подушки — большую, охватывающую переднюю часть автомобиля (бампер, радиаторную решетку, фары и кромку капота), и маленькую, которая размещается у лобового стекла, защищая голову пешехода. Опасное приближение к пешеходам и животным распознается специальными датчиками и открываться эти подушки будут непосредственно перед столкновением.
Виды подушек безопасности. Современные легковые автомобили имеют несколько подушек безопасности, которые располагаются в разных местах салона автомобиля. В зависимости от места расположения различают следующие виды подушек безопасности: фронтальные, боковые, головные, коленные, центральная подушка безопасности.
Впервые фронтальные подушки безопасности были применены на автомобилях Mercedes-Benz в 1981 г. Различают фронтальную подушку безопасности водителя и переднего пассажира. Для фронтальной подушки безопасности переднего пассажира предусматривается, как правило, возможность отключения. В ряде конструкций фронтальных подушек используется двухступенчатое и даже многоступенчатое срабатывание в зависимости от тяжести аварии (так называемые адаптивные подушки безопасности). Фронтальная подушка безопасности водителя располагается в рулевом колесе, переднего пассажира — в верхней правой части передней панели.
Боковые подушки безопасности (рис. 7) призваны снизить риск травмирования таза, грудной клетки и брюшной полости при аварии. Пионером в применении боковых подушек безопасности является компания Volvo, которая в 1994 г. начала предлагать их для установки в качестве опции. Боковые подушки безопасности устанавливаются обычно в спинке переднего сиденья. Ряд автомобилей предлагают боковые подушки безопасности на задних сиденьях. Самые современные боковые подушки безопасности имеют двухкамерную конструкцию: более жесткую нижнюю часть для защиты таза и мягкую верхнюю часть — для грудной клетки.
Рис. 7. Боковые подушки безопасности
Головные подушки безопасности (также называются надувными занавесками безопасности) служат, как следует из названия, для защиты головы при боковом столкновении. Впервые надувные занавески начала устанавливать компания Toyota в 1998 г. Занавески защищают пассажиров переднего и заднего рядов сидений, их модули (рис. 
Рис. 8. Надувная занавеска
Модули надувных занавесок вступают в действие одновременно с расположенными на их стороне боковыми подушками безопасности. Надувные занавески полностью перекрывают боковые стекла и передние стойки, препятствуя проникновению в салон деталей кузова и осколков стекол, и остаются в раздутом состоянии не менее 5 с, чтобы защитить пассажиров от повторных ударов при переворачивании автомобиля.
В целях уменьшения травм пассажиров при столкновениях в легковых автомобилях могут применяться коленные подушки безопасности (рис. 9), защищающие колени и голени водителя от травм. Располагаются под рулевым колесом. Впервые применены на автомобилях Kia в 1996 г. В ряде моделей под «бардачком» устанавливается коленная подушка безопасности переднего пассажира.
Рис. 9. Коленная подушка безопасности
При срабатывании подушек безопасности для ног пассажиры быстрее включаются в процесс замедления вместе с автомобилем. Таким образом, система фронтальных подушек безопасности вместе с подушками безопасности для ног позволяет снизить риск травмирования водителя и переднего пассажира. После срабатывания подушка безопасности разворачивается в пространстве между приборной панелью и ногами пассажира и водителя.
В 2009 г. Toyota предложила центральную подушку безопасности (рис. 10), которая призвана снизить тяжесть вторичных повреждений пассажиров при боковом столкновении. Она располагается в подлокотнике переднего ряда сидений, центральной части спинки заднего сиденья. Центральные подушки для переднего и заднего ряда сидений планирует использовать Mercedes-Benz в своей системе Pre-Safe второго поколения.
Рис. 10. Центральная подушка безопасности
В зависимости от типа и степени тяжести аварии могут срабатывать, например, только натяжители ремней безопасности или натяжители ремней безопасности вместе с подушками безопасности. Блок управления подает электрический сигнал для включения газогенераторов соответствующих подушек безопасности. Время срабатывания подушки безопасности составляет порядка 40 мс. Газогенератор обеспечивает раскрытие и надувание газом подушки. После соприкосновения с человеком подушка разрывается и сдувается.
Подушки безопасности являются одноразовыми устройствами. В случае возгорания автомобиля (повышения температуры в салоне до 150…200 °С) все подушки безопасности автоматически срабатывают.
Алгоритмы срабатывания подушек безопасности постоянно совершенствуются: сегодня они учитывают скорость движения транспортного средства, скорость его замедления, вес пассажира и место его расположения, использование ремня безопасности, а также наличие детского кресла.
Нарушение целостности ПБ
Автовладельцы должны быть в курсе того, как проверить датчик удара подушек безопасности. Ведь от его исправности зависит сохранность их жизни.
В большинстве случаев система сама «сообщает» автовладельцу, что с ней что-то не так. На приборной панели начинает гореть индикатор Airbag или SRS. Самая частая причина такой проблемы — нарушение целостности ПБ.
Из-за этого управляющее устройство больше не получает импульсы от датчиков удара, иных контроллеров, ремней безопасности и прочих компонентов системы. В некоторых автомобилях сами ремни оборудованы датчиками, способными определить, пристегнуты они или нет. Поэтому, если водитель или пассажир забыли пристегнуться, будет также гореть индикатор, сигнализирующий о непорядке с системой.
Дело в том, что эксплуатация ПБ актуальна в том случае, когда люди в машине именно пристегнуты. В противном случае, если водитель не пристегнет ремни безопасности и попадет в дорожную аварию, ПБ вылетят со скоростью 200 км/ч. А это уже травмоопасно для человека. Столкновение с подушками в таком случае можно сравнить с ударом о бетонное заграждение со скоростью 25 км/ч!
Как выбрать, установить и настроить охранный датчик удара для автосигнализации
Время чтения: 6 минут(ы)
Датчик удара — это элемент охранной системы. Он позволяет оповестить хозяина об осуществлении удара в зоне радиуса действия аппарата. После удара злоумышленник, который осуществил удар автомобиля, испугается и, скорее всего, покинет место происшествия. Тем самым, будет предотвращено дальнейшее нападение на транспортное средство.
Использовать такой датчик можно не только для сохранности автомобиля, но и в других жизненных ситуациях. Такие приборы можно встретить на предприятиях, в учреждениях, и даже в частных домах. В этой статье ответим на вопросы, связанные с покупкой и настройкой такого аппарата.
Что из себя представляют датчики удара?
Зачем нужен и где используется
Датчик удара — это устройство небольшой формы, чаще всего компактное и незаметное. Аппарат устанавливается на поверхность, которая может быть подвергнута удару. При осуществлении толчка, иного резкого движения, датчик сработает соответствующей сигнализацией, предупредив обладателя устройства о том, что поступило постороннее влияние.
Такие аппараты часто применяются не только на автомобилях, но и на промышленных предприятиях и даже в частных домах.
Датчик срабатывает на любое движение, которое приводит поверхность установки к вибрациям. Реакция мгновенная, которая поступает на пульт непосредственно владельцу прибора. Такой аппарат нужен для того, чтобы предупреждать разного рода правонарушения. К примеру, кражу автомобиля, порчу имущества, несанкционированное проникновение и так далее.
Как работает: устройство и принцип действия
Чтобы понять принцип работы такого аппарата, необходимо выяснить, в каких режимах он работает. Первый из них — это режим предупреждения. Он активизируется в случае, если был произведен незначительный удар непосредственно по корпусу автомобиля, в радиусе установки датчика. Аппарат при этом подает несколько коротких сигналов при помощи звука.
Некоторые аппараты позволяют сопровождать звук миганием фар.
Такое действие даст злоумышленнику понять, что автомобиль находится под наблюдением.
Одновременно, плюсом является тот факт, что машина не издает громких звуков, в случае, если на крышу прыгнул кот или же дети мячом задели какую-либо зону. Некоторые автомобили реагируют даже на раскаты грома, и в таком случае без повода не будет навязчивой сигнализации.
Второй режим работы — это режим тревоги. Он активизируется только при получении сильного удара по корпусу, разбитии стеклопакетов, а также в случае попытки взлома.
В такой ситуации охранная система будет подавать громкие и продолжительные сигналы.
Большая часть противоправных деяний с автомобилями осуществляется в темное время суток, когда хозяева транспортных средств спят. Громкий сигнал позволит быстро среагировать на действия злоумышленников, тем самым, спасти свое транспортное средство.
Внутри датчика располагается микросхема с настраиваемой чувствительностью. Она реагирует на силу удара по корпусу и подает соответствующий сигнал в случае, если сила превысила допустимую.
Если датчик идет в комплекте с пультом, то сигнал подается не только в звуковом формате, но и в форме оповещения поступает на пульт обладателя авто.
Отзывы о датчиках удара для автосигнализации: плюсы и минусы
Автолюбители часто приобретают такие датчики на свои транспортные средства. Даже если владелец никогда не пользовался таким аппаратом, он всегда будет знать, что машина под надежной охраной, и будет спать спокойно. У таких датчиков есть масса плюсов, за которые их и приобретают.
- Невысокая стоимость.
- Компактность.
- Возможность работы сразу в нескольких режимах.
- Оснащение дополнительным функционалом.
- Огромный выбор модельного ряда, от самых простых до самых функциональных.
- Большой радиус охвата корпуса.
- Высокая чувствительность.
Но наравне с плюсами существуют минусы, которые заставляют некоторых жалеть о сделанной покупке.
- Некоторые сигнализации работают только в режиме тревоги. Это значит, что даже самое обычное прикосновение к автомобилю может повлечь за собой громкий звуковой сигнал, в результате чего будет нарушен покой как владельца авто, так и окружающих.
- Некоторые модели датчиков требуют профессиональной установки. Поэтому, далеко не все, так называемые, «гаражные умельцы» могут справиться с этой задачей. При установке также важно не задеть и не испортить корпус автомобиля. Поэтому придется платить за услуги профессионала.
Производители и популярные модели: рейтинг лучших и цены
Scher Khan CN6
Датчик в черном корпусе. 2-х уровневый. Есть регулировка чувствительности удара. Аналоговый. В комплекте идёт пульт управления. Есть регулировка чувствительности. В комплекте имеется провод. Подключается к стационарному компьютеру для изменения настроек. Стоимость от 250 до 450 руб
Устройство диагностики удара StarLine SS-205
Датчик удара в сером корпусе. Минимальное напряжение 9 Вт, максимальное 15. Потребляемый ток 5 миллиампер. Максимальный ток 300 миллиампер. Чувствительность 2х зонная. Работает при температуре от — 45 до + 80 градусов. В комплекте помимо датчика есть шлейф и инструкция. Длина аппарата 45 мм, ширина 50, а высота 12 мм. Средняя стоимость на рынке аналогичных устройств от 400 руб.
Детектор удара PI-99D
Датчик двухуровневый, защищен патентом. Применяется в автомобильных охранных системах. Подает предупреждения при легких ударах, включает сигнализацию при сильных ударах. Один из самых миниатюрных. Источник питания ток от 12 ватт. Режим ожидания потребления тока 2 миллиампера. Максимальное потребление 30 миллиампер. Средняя стоимость на рынке подобных товаров 1500 руб.
Coban TK 103
Популярность аппарат заслужил благодаря небольшим размерам. Устройство стационарное. Предназначено для оповещения об осуществленном ударе или прикосновении. Время работы без аккумулятора до 48 часов. Выполнен из чёрного алюминия. Производство Китай. Работает при температуре от — 45 до + 50 градусов.
Аппарат совместим с Android и iOS.
Помимо функции оповещения при ударе есть контроль включения зажигания и функция геозабора. Стоимость на рынке 3000 руб.
Сигнализация с двухсторонней связью Centurion Tango v3
Имеет динамический код. Модуль опциональный. Работает в качестве датчика удара. Есть режим иммобилайзера, двигателя, антиограбления. Возможна автоматическое установка на охрану.
Режим паника, который позволяет осуществлять постановку и снятие с охранной системы, обход неисправностей в зонах приостановки охраны.
Есть функция часы-будильник автозапуска, контроль системы на состояние, управление освещением, индикатор температуры. Стоимость 2100 руб.
Какого производителя и какой тип лучше выбрать: ТОП-3
Что учитывать при выборе устройства?
При выборе такого аппарата необходимо уделять максимальное внимание некоторым важным характеристикам.
- Цвет устройства должен повторять кузов для того, чтобы установка была максимально простой.
- В комплекте должны иметься все крепежные элементы.
- Отлично, если аппарат будет работать сразу в нескольких режимах.
- Проследите за тем, чтобы перепрошить аппарат можно было через компьютер.
- Некоторые пользователи уделяют особое внимание громкости срабатывания. Чем она громче, тем больше спрос на аппаратуру.
- Чем больше в аппарате дополнительных функций, тем он функциональнее и привлекательнее для покупки.
3 лучших модели
- Scher Khan CN6. Самая недорогая модель, при этом есть всё необходимое. Стоимость 450 руб.
- Centurion Tango v3. Наилучшим образом оснащено дополнительным функционалом. Стоимость 2100 руб.
- Coban TK 103. Проста в установке, имеет обширный радиус воздействия. Стоимость 3000 руб.
Рекомендации по установке устройства в автомобиль
Решившись устанавливать такой аппарат в автомобиль, обязательно следуйте инструкции.
Любое отклонение может привести работу датчика к нулю.
Крепить аппарат нужно в четком соответствии со схемой. Размещение аппарата там, где его установка не предусмотрена может привести к тому, что датчик потеряет чувствительность.
Не стоит при установке использовать свои крепежные элементы.
Вы рискуете повредить корпус датчика или свой автомобиль. Используйте только те материалы и составляющие, которые имеются в коробке.
Наконец, четко следуйте инструкции, ведь каждый производитель предъявляет свои особые требования к установке.
Настройка работы датчика
Далее необходимо произвести настройку чувствительности удара. От ваших настроек будет зависеть, при какой силе нажатия на корпус машины будет срабатывать сигнал.
В зависимости от модели, настройка будет осуществляться через компьютер или же ручным способом.
Ручной способ подразумевает установку показателя чувствительности на месте, не отходя от датчика.
Для этого вам необходимо осуществлять вращение рычага на корпусе до необходимого показателя.
Это значит, что с момента получения удара выбранной мощности начнёт срабатывать сигнализация.
Если вы настраиваете через компьютер, вам необходимо подсоединить устройство к агрегату при помощи шнура.
- Зайдите в настройки аппарата,
- настройки чувствительности,
- громкость звука,
- смена режимов.
В зависимости от фирмы производителя, настройки могут быть изменены.
Стоимость
Стоимость на датчики складывается из несколько показателей. Это:
- фирма производитель,
- функционал,
- способ крепления и размещения,
- количество режимов,
- чувствительность и так далее.
Стать обладателем датчика можно уже за сумму от 300 руб. Однако, чем выше будет стоить, тем больше чувствительности и функциональности вы получите.
Датчики, сумма которых начинается от 1500 руб совмещают в себе работу сразу нескольких устройств.
Где купить охранный датчик удара для автосигнализации?
В Москве
- ООО Диодус, светодиодное освещение и датчики движения, 1812 Года ул., 12, Москва, 121127,.
- B.E.G. Датчики Движения/Присутствия, Светильники с Датчиками, Малая Ордынка ул., 39, стр. 1, Москва, 115184, 8 (499) 236-10-67.
- Сенсор, Волгоградский пр., 42 корпус 5, Москва, 109548, 8 (495) 256-80-19.
В Санкт-Петербурге
- SmS sensor, Выборгская наб., 29, 510, Санкт-Петербург, 194044, 8.
- Датчик движения Steinel Малая Бронная ул., 37, 115184 8 (499) 237-28-68,
- Промситех. ул. Книпович, 9, Санкт-Петербург, 192019, 8 (812) 702-65-90
Задача каждого автовладельца — обезопасить свое транспортное средство. Если у вас есть подозрение, что с автомобилем может что-то произойти, непоскупитесь на приобретение подобного датчика. Он точно оправдает ваши ожидания, при этом, обеспечит практически 100% безопасность имущества. Надеемся, что представленные здесь модели привлекли ваше внимание.
Пристегивание-непристегивание ремней
Надо сказать, что этот момент с пристегиванием-непристегиванием ремней учли многие производители авто. Проблема была решена просто: в том случае, когда произошло ДТП, а люди в машине не пристегнуты, ПБ просто не срабатывают. Тут система вовсе не может вам гарантировать никакой безопасности.
Известны случаи, когда водители намеренно обманывают систему безопасности, протягивая ремни за спинки кресел, устанавливая эмуляторы, но реально при этом не пристегиваясь. Соответственно, система начинает «думать», что люди пристегнуты и в случае ДТП с максимальной скоростью выбрасывает ПБ.
Такие ухищрения опасны. Да, вы добьетесь того, что индикатор на панели перестанет гореть в случае непристегнутых ремней. Но при ДТП в таком случае вы существенно сократите шансы на выживание — и для себя, и для своих пассажиров.
Иные причины неисправностей и их решение
Разберем основные причины проблем, неисправностей, связанных с системой безопасности автомобиля, представим способы их решения:
- Неважное соединение элементов в электроцепи ПБ или же отсутствие контактов. Еще одна причина постоянного свечения индикатора неисправности — плохое подключение разъемов системы. Решение в том, чтобы проверить все контакты, а также качество соединения.
- Неисправность контроллеров удара — еще одна частая причина свечения индикаторов на приборной автопанели. Возможно, они плохо подключены. Проверьте не только качество соединения элементов сети, но и разъемы. Что делать в случае, если все контакты рабочие? Если индикатор на «приборке» продолжает сигнализировать о неисправности датчиков удара, значит, что данные устройства нужно как можно скорее заменить. Иначе наличие ПБ в вашей машине можно считать бесполезным — они не среагируют на удар. Как проверить датчик подушек безопасности мультиметром, сказано в инструкции к устройству.
- Следующая частая причина неисправности системы безопасности авто — нарушение контакта в дверях. В большинстве случаев это следствие ремонтных работ или замены дверей в машине. Во время этого, как правило, разъемы отключаются. Поэтому при последующем их соединении все контакты необходимо проверить. Если индикатор в этом случае продолжает гореть даже после переподключения, то выход из ситуации один — обнулить память управляющего устройства системы безопасности.
- Еще одна причина неисправности — попадание влаги. Она может оказаться на контактах электрических элементов, на замках ремней безопасности. Это приводит или к плохому контакту, или вовсе к замыканию. Что делать с такой проблемой? Место, где вы обнаружили влагу, нужно тщательно просушить.
- Некорректное функционирование блока управления, выход его из строя. Причина может быть проста — отошли контакты. Но если суть неисправности кроется в плате устройства, то проблема решается кардинально — заменой данного блока.
- Предохранительные элементы. Если такие устройства выйдут из строя, индикатор на «приборке» тоже будет гореть. Проблема достаточно распространена, так как не многие автовладельцы уделяют должное внимание предохранителям.
- Замена контрольного щитка или автомобильных сидений. Это тоже может привести к неисправности системы безопасности машины. Причина в том, что при замене может быть повреждена целостность электропроводки. В частности, могут пострадать места соединений.
- Подобная неисправность в ряду случаев возникает также при замене руля. В частности, в случаях, когда при проведении такого ремонта повреждены контакты системы безопасности. Тут уже индикатор неисправности системы безопасности будет гореть, не переставая.
- Если при дорожной аварии сработали подушки безопасности, то индикатор неисправности ПБ в некоторых случаях продолжает гореть даже после восстановления подушек безопасности. Это говорит о том, что информация о происшествии осталась в памяти блока управления. Решить ситуацию можно, удалив оттуда данную ошибку.
- Ресурс эксплуатации подушек безопасности — тоже причина активизации индикатора неисправности. Помните, что средний срок службы ПБ составляет 8-10 лет. При его превышении производители подобных систем не могут гарантировать работоспособность своих изделий.
- Пониженное напряжение в бортовой автомобильной сети. Как решить проблему? Первым делом проверьте аккумулятор, а за ним — генератор.
Таким образом, датчик удара является неотъемлемой частью системы безопасности. При его неисправности ПБ не раскроется в нужный момент. Поэтому автовладельцы должны периодически проверять его работоспособность. Как и правильное функционирование всех других элементов этой системы. Ведь от нее зависит сохранность жизни водителя и пассажиров ТС.
Датчик удара — это элемент охранной системы. Он позволяет оповестить хозяина об осуществлении удара в зоне радиуса действия аппарата. После удара злоумышленник, который осуществил удар автомобиля, испугается и, скорее всего, покинет место происшествия. Тем самым, будет предотвращено дальнейшее нападение на транспортное средство.
Использовать такой датчик можно не только для сохранности автомобиля, но и в других жизненных ситуациях. Такие приборы можно встретить на предприятиях, в учреждениях, и даже в частных домах. В этой статье ответим на вопросы, связанные с покупкой и настройкой такого аппарата.
Что из себя представляют датчики удара?
Зачем нужен и где используется
Датчик удара — это устройство небольшой формы, чаще всего компактное и незаметное. Аппарат устанавливается на поверхность, которая может быть подвергнута удару. При осуществлении толчка, иного резкого движения, датчик сработает соответствующей сигнализацией, предупредив обладателя устройства о том, что поступило постороннее влияние.
Датчик срабатывает на любое движение, которое приводит поверхность установки к вибрациям. Реакция мгновенная, которая поступает на пульт непосредственно владельцу прибора. Такой аппарат нужен для того, чтобы предупреждать разного рода правонарушения. К примеру, кражу автомобиля, порчу имущества, несанкционированное проникновение и так далее.
Как работает: устройство и принцип действия
Чтобы понять принцип работы такого аппарата, необходимо выяснить, в каких режимах он работает. Первый из них — это режим предупреждения. Он активизируется в случае, если был произведен незначительный удар непосредственно по корпусу автомобиля, в радиусе установки датчика. Аппарат при этом подает несколько коротких сигналов при помощи звука.
Некоторые аппараты позволяют сопровождать звук миганием фар.
Одновременно, плюсом является тот факт, что машина не издает громких звуков, в случае, если на крышу прыгнул кот или же дети мячом задели какую-либо зону. Некоторые автомобили реагируют даже на раскаты грома, и в таком случае без повода не будет навязчивой сигнализации.
Второй режим работы — это режим тревоги. Он активизируется только при получении сильного удара по корпусу, разбитии стеклопакетов, а также в случае попытки взлома.
Большая часть противоправных деяний с автомобилями осуществляется в темное время суток, когда хозяева транспортных средств спят. Громкий сигнал позволит быстро среагировать на действия злоумышленников, тем самым, спасти свое транспортное средство.
Внутри датчика располагается микросхема с настраиваемой чувствительностью. Она реагирует на силу удара по корпусу и подает соответствующий сигнал в случае, если сила превысила допустимую.
Отзывы о датчиках удара для автосигнализации: плюсы и минусы
Автолюбители часто приобретают такие датчики на свои транспортные средства. Даже если владелец никогда не пользовался таким аппаратом, он всегда будет знать, что машина под надежной охраной, и будет спать спокойно. У таких датчиков есть масса плюсов, за которые их и приобретают.
- Невысокая стоимость.
- Компактность.
- Возможность работы сразу в нескольких режимах.
- Оснащение дополнительным функционалом.
- Огромный выбор модельного ряда, от самых простых до самых функциональных.
- Большой радиус охвата корпуса.
- Высокая чувствительность.
Датчик колебаний для автосигнализации
В этой статье расскажем про датчик колебаний для автосигнализации. Покажем схему данного датчика.
Один мой товарищ проживал рядом с аэродромом. Всё было ничего до той поры, пока через этот аэродром не стали перелетать самолёты-истребители. Причём – ночью. От их взлёта стоял такой грохот, что во всех окружающих дворах и автомобильных парковках начиналось «многоголосое» визжание автомобильных сигнализаций. А поскольку истребители взлетали поочерёдно, то этот визг продолжался половину ночи. Мой товарищ, не выдержав постоянного визга брелка сигнализации, отключил датчик удара. В ту ночь, по словам участкового полисмена, были «разуты» семь автомобилей с хорошей резиной и литьем. Одним из пострадавших оказался мой товарищ. Позже, органы преступную группу поймали, но смогли доказать только два эпизода.
Группа действовала просто – во время взлёта самолётов, подельники находились в разных дворах, вычисляя те машины, которые не визжат. Позже, для достоверности, прыгая попой на капот убеждались в отсутствии, или отключении датчика удара. С 3-х до 5-ти часов ночи, когда у людей наиболее крепкий сон, гайки откручивали четверо одновременно на всех четырех колёсах, а колёса снимали другие двое, подъезжая на тентованном микрогрузовичке, используя два пневматических домкрата. Одна пожилая женщина, страдающая бессонницей, выйдя на балкон их видела, но не придала этому значения. Подельники были в яркой униформе, в касках. Скрытности в их действиях она не заметила. Подумала, что их срочно вызвал хозяин автомобиля. А о том, что они, работая чётко, были во дворе не более пяти минут она и не задумалась.
Практически все автовладельцы оборудуют свои автомобили автосигнализацией, или противоугонной системой. В этих охранных устройствах в качестве датчиков применяются концевые размыкатели капота и багажника, дверные выключатели освещения салона и обычно единственный бесконтактный датчик – датчик удара
.
Как правило, это двухуровневый датчик, чувствительный к вибрации — ударам по кузову и сильным ударам по колёсам. В этом датчике имеется настройка чувствительности. Если он настроен на высокую чувствительность, то сигнализация будет срабатывать на рядом проезжающий автобус. Если выставлена низкая чувствительность, то воры, использующие хитроумный ключ-баллонник «без лишнего шума и пыли» смогут снять колёса с такого автомобиля. Как правило, оптимально настроить чувствительность датчика удара сложно, либо он будет «ложно» срабатывать на проезжающий мимо автобус, или грузовик, либо его низкая чувствительность позволит «подготовленным» ворам снять колёса. Конечно им понадобится больше времени на это, но если автомобиль стоит не на открытом просматриваемом месте, то на «бесшумное» снятие колёс у них будет предостаточно времени. Такая уж у этого датчика особенность. Датчик удара срабатывает лишь на резкую вибрацию и не способен реагировать на плавные наклоны кузова автомобиля во время его подъема домкратом. Чем мягче подвеска, тем хуже чувствительность датчика к колебаниям кузова.
Чем дороже сигнализация, тем больше в ней «наворотов», но дополнительные датчики обычно отсутствуют, либо продаются как «дополнительная опция». В современных автосигнализациях, на центральном блоке обычно имеется разъем для подключения двухуровневого дополнительного датчика. Именно к нему возможно подключение датчика, изготовленного своими руками.
Предлагаемый датчик колебаний
реагирует на наклоны, качку кузова, удары и вибрацию кузова автомобиля. Фактически, предлагаемый датчик более универсален, чем штатный датчик удара автосигнализации, реагирующий только на удары и резкую вибрацию. При желании, предлагаемый датчик можно использовать вместо штатного датчика.
За основу схемы взят датчик колебаний, входящий в схему цифрового сторожевого устройства, опубликованного в журнале «Радио» №2 за 1992 год. В качестве чувствительного элемента используется магнитная рамка микроамперметра М476/1 контроля уровня записи кассетного магнитофона. Для изготовления датчика корпус микроамперметра вскрывают – это легко сделать лезвием ножа. На изогнутый конец стрелки надевают и аккуратно обжимают плоскогубцами небольшой груз. Им может быть отрезок трубчатого припоя диаметром 3 мм и длиной 5 мм. Флюс из канала предварительно удаляют. Между грузом и шкалой должен быть зазор не менее 1,5 мм. По краям шкалы на неё нужно наклеить демпферы-ограничители размерами 5х5х5 мм из мягкого поролона. После этого, корпус микроамперметра склеивают и высушивают.
Датчик в сборе устанавливают в потайном месте салона автомобиля так, чтобы ось вращения рамки микроамперметра была параллельна направлению движения автомобиля, а стрелка с грузом направлена вниз.
Принципиальная электрическая схема изображена на рисунке.
В1 – микроамперметр М476/1. Полярность подключения значения не имеет. Колебания магнитного поля, наводимые в рамке микроамперметра усиливаются операционным усилителем КР140УД1208. При достижении выходного напряжения операционного усилителя порога переключения логического элемента D2.3 на выходной разъём поступает сигнал тревоги 1-го уровня, при котором «колокол» сигнализации издает короткий звук. На элемент D2.1 сигнал не проходит потому, что его часть падает на диодах VD1 и VD2, не позволяя элементу D2.1 открыться. В случае сильного раскачивания кузова автомобиля и появления на выходе операционного усилителя сигнала большой амплитуды (большого уровня), элемент D2.1 переключается, и на выходном разъёме появляется сигнал тревоги 2-го уровня, при котором «колокол» сигнализации издает длительный непрерывный звук. Элементы R10,VD3,C2 –понижающий стабилизатор питания 9 вольт. Резистором R2 производится настройка чувствительности датчика колебаний. Микросхема D2 — КМОП типа К176ЛА7.
Спаренный переключатель S1 предназначен для возможного подключения к любому типу автомобильной сигнализации, как с нормально замкнутыми контактами, так и нормально разомкнутыми.
Предлагаемый датчик можно подключить не только к дополнительному разъёму, но и в параллель к штатному датчику, а также параллельно дверным выключателям освещения салона. Для этого, на выходе схемы необходимо использовать буферные транзисторные каскады.
